Investigating the feasibility of a Signal Controlled Warning System for railway track workers

Project Description

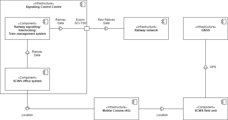
The safety of railway track workers in the UK is a problem that Network Rail has been facing. Accidents happen yearly involving track workers being struck by trains, resulting in deaths or serious and life-altering injuries. To help solve this problem, this project investigates the feasibility of a Signal Controlled Warning System (SCWS) being implemented. This is a portable automated warning system that warn track workers that a train is coming to their worksite.

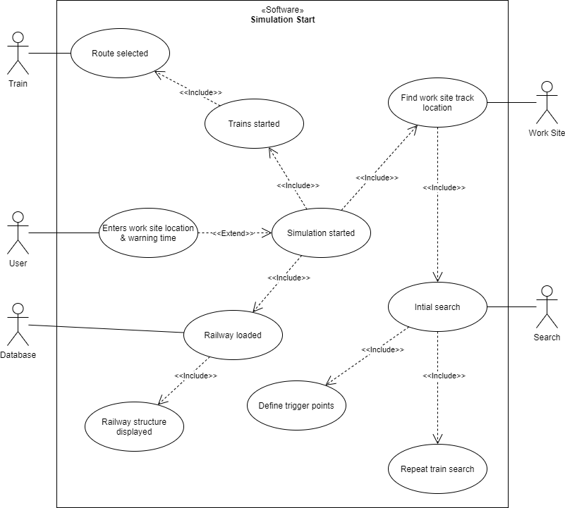
The project involves the design and development of a prototype SCWS that runs in a developed simulation running a model of a section of a UK railway network. This prototype involves a database that stores the railway network as a node-edge graph, a simulation of the railway which includes train movements and worksite locations, and a SCWS algorithm that can search the stored railway network for oncoming trains.

The project provides evidence that a SCWS is feasible and will improve railway safety for track workers. It provides a foundation that could be taken further in future to produce more complex prototypes and simulations, that could eventually be developed and implemented into a completed system for deployment on the UK railway network.

Project Aims

  • Design a database to store railway networks providing the data that would be received from interlocking interfaces.
  • Develop an algorithm to explore/navigated a stored network to detect oncoming trains that could reach the worksite.
  • To simulate train movements, a worksite location, and field unit warnings.
  • Produce visual simulation to demonstration the developed system in action.
  • Determine how successful the system is in improving track worker safety.